一、AC-DC 5W 充电器介绍

在这种情况下,电池和充电器都受到保护,为了避免过流损坏,该设计使用具有初级侧调节功能的离线反激式转换器,通过初级侧调节,无需光耦合器和相关电路,从而减少部件数量。

二、元器件清单
1、控制器
-
空载功耗低于 30 mw -
在初级侧调节下运行,不需要光耦合器和相关电路 -
具有高电压和电流调节精度 -
可支持高达 130 kHz 的频率,因此能够使用更小的变压器 -
以准谐振方式运行,因此可以获得高效率 -
通过频率抖动方案提高 EMI 合规性 -
可以支持宽 VDD 范围,因此可以使用更小的偏置电容 -
MOSFET 的钳位栅极驱动电压 -
过压、低线、过流保护 -
可编程电缆补偿 -
SOT-23封装
2、其他组件

三、充电器设计规格
-
输入电压:100Vac至240Vac -
输入频率:50/60 Hz -
恒定输出电压:5V -
输出纹波电压:小于50mV -
恒流:1A
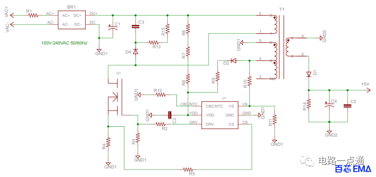
四、工作原理
-
R1 控制浪涌电流,当 C1 完全排空且充电器插入交流电源插座时,防止电桥损坏。 -
BR1 是桥式整流器,负责 AC-DC 转换。也可以用 1N4007 替换四个二极管 -
C1 用作直流母线电容。越大越好,可以达到良好的直流电平。但电容越大,电容的物理尺寸也越大。 -
D4、C3、R13 和 R15 是 RCD 钳位网络的一部分。它们会钳位电压,这样 MOS管 Q1 就不会损坏。实际测试中,如果Q1 的漏极电压不超过额定值,可以将RCD钳位部分去掉,以节省空间。 -
R6、R7 和 R8 是为控制器供电所需的自举电阻。一旦控制器开始发出脉冲,引脚 4 上的变压器辅助绕组将向控制器供电。 -
R10 和R11 设置恒定电压,而 R4 和 R5 设置恒定电流 -
D1 是 次级整流二极管 -
C4 是 输出大容量电容。如果不满足目标纹波,则增加电容。 -
R1 前可加保险丝,但对于低功耗设计,IC 保护就足够了

五、仿真结果

1、输出纹波电压


2、输出电容纹波电流

3、MOSFET Q1 电流

4、MOSFET Q1 漏极电压

5、240Vac 时的输入电流

6、100Vac 时的输入电流


本篇文章来源于微信公众号: 电路一点通 喜欢可以搜索关注!
© 版权声明
文章版权归作者所有,未经允许请勿转载。
相关文章
暂无评论...