
创新中心
电气工程学院第七届焊接技能大赛即将开始,相信同学们对本次比赛涉及的基本元器件和电路原理充满了好奇。下面就让我们一起来了解一下吧!

物体对电流通过的阻碍作用称为电阻,利用这种阻碍作用做成的元件称电阻器,简称电阻。我们常采用色环法和用万用表测量这两种方法来确定电阻的阻值。电阻本身没有正负极性之分,焊接时无需区分正负极。比赛中可以使用万用表测量电阻大小。

图一 电阻器
电容是具有存储电荷能力的电子元件。在电路中,它具有阻直流通交流、阻低频通高频的特性。电容器电容量的基本单位是法拉(F),在电路图中通常用字母C表示电容元件。区分电解电容器正负极的方法:电容套管白色银边且有“一字”标识的侧端引脚为电容负极,另一侧端引脚则为电容正极;新的电容引脚长的为电容正极,另一引脚则为电容负极。焊接时注意区分正负极。

图二 (电解)电容器
二极管是双端子电子元件,其主要特性是单向导电性,也就是在正向电压的作用下,导通电阻很小;而在反向电压作用下导通电阻极大或无穷大。
发光二极管正负极判断方法:
1长正短负。
2万用表测电阻,阻值小的电流方向是由正到负,反之,阻值很大。
3看二极管(LED)的灯管内部,内部分为两个部分,小的部分是正极。
4俯视LED,可以看到灯管接近引脚部分不是一个完整的圆,有一个平整缺口的是负极。
稳压二极管区分正负极最简单是看外观上的标识,负极印有黑色或者银色圆环,正极没有。

图三 发光二极管

图四 稳压二极管
USB头焊接上之后,就可以直接用充电宝供电来测试自己的作品了。USB头焊接的时候只需要焊接两个引脚,一个VCC(正极),一个GND(负极)。USB接口定义如图所示。

图五 USB
蜂鸣器有两种,有源蜂鸣器和无源蜂鸣器,一般用于发出报警的声音。无源蜂鸣器和喇叭效果基本一样。和无源蜂鸣器不同的是,有源蜂鸣器内部就有发声电路,通上电压合适的直流电就会发出叫声。另外,有源蜂鸣器有正负极之分。图中是常用的一种工作电压为5V的有源蜂鸣器,正面标有加号的一侧引脚为正极,如果器件是全新的没有剪过引脚,正极引脚比负极长。

图六(有源)蜂鸣器

图七 555定时器
555定时器的功能主要由内部的两个比较器决定。两个比较器的输出电压控制RS触发器和放电管的状态。
555芯片各引脚定义:
1脚:外接电源负端VSS或接地,一般情况下接地。
2脚:低触发端TL,该脚电压小于1/3 VCC时有效。
3脚:输出端OUT。
4脚:直接清零端RST。当此端接低电平时,则时基电路不工作,此时不论TL、TH处于何电平,时基电路输出为”0”,该端正常工作时应接高电平。
5脚:CO为控制电压端。若此脚外接电压,则可改变内部两个比较器的基准电压;当该脚不用时,需要将该脚串入一只0.01uF (103)瓷片电容接地,以防止引入高频干扰。
6脚:高触发端TH,该脚电压大于2/3 VCC时有效。
7脚:放电端。该端与放电管T的集电极相连,用做定时器时电容的放电引脚。
8脚:外接电源VCC,双极型时基电路VCC的范国是4.5-16V,CMOS型时基电路VCC的范围为3-18V,一般用5V。

图八 插座
多引脚的集成电路就叫做IC,可以插进去IC的脚座就是集成电路插座,也叫IC插座,它使电路板上的多种结晶体管、电阻、电容和电感等元件及布线互连一块儿;使电路上的芯片可以直接插拔而无需运用电烙铁进行拆焊,便于维修更换。由于插座引脚众多且不易区分,焊接时要仔细对好每个引脚再进行焊接。

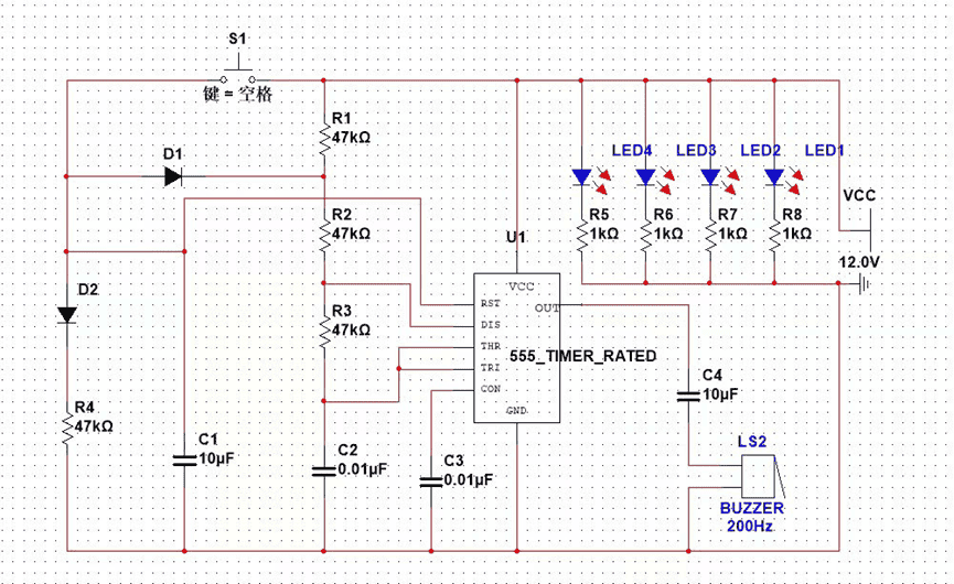
1.
电路原理图
这是本次焊接技能大赛的电路原理图,接12V电源电压,LED灯亮,蜂鸣器发出声响。按下S1按键,蜂鸣器发出的声音频率发生变化。

图九
2.
实物效果展示
焊接效果图如下所示:

图十

图十一
以上就是本次焊接大赛的基本元器件介绍和电路讲解的全部内容。希望同学们能有所收获。最后,预祝所有参赛同学都能取得理想成绩,在不断创新挑战中超越自己!
扫 码 关 注 我 们 .

撰稿人:林婉如
审稿人:娄娟
排版人:张榆青
封面设计:吴东萱
本篇文章来源于微信公众号: 创新中心 喜欢可以搜索关注!
